1.排序概念及运⽤
1.1 概念
排序:所谓排序,就是使⼀串记录,按照其中的某个或某些关键字的⼤⼩,递增或递减的排列起来的操作。
1.2 常⻅排序算法

2.实现常⻅排序算法
2.1 插⼊排序
基本思想
直接插⼊排序是⼀种简单的插⼊排序法,其基本思想是:把待排序的记录按其关键码值的⼤⼩逐个插⼊到⼀个已经排好序的有序序列中,直到所有的记录插⼊完为⽌,得到⼀个新的有序序列。
实际中我们玩扑克牌时,就⽤了插⼊排序的思想
2.1.1 直接插⼊排序
当插⼊第 i(i>=1) 个元素时,前⾯的 arr[0],arr[1],…arr[i-1] 已经排好序,此时⽤ arr[i] 的排序码与arr[i-1],arr[i-2]… 的排序码顺序进⾏⽐较,找到插⼊位置,将 array[i] 插⼊,原来位置上的元素顺序后移
代码实现
void InsertSort(int* arr, int n)
{
for (int i = 0; i < n-1; i++)
{
int end = i ;
int tmp = arr[end + 1];
while (end >= 0)
{
if (arr[end] > tmp)
{
arr[end + 1] = arr[end];
end--;
}
else
{
break;
}
}
arr[end + 1] = tmp;
}
}
void printArr(int* arr,int n)
{
for(int i=0;i<n;i++)
{
printf("%d ",arr[i]);
}
printf("\n");
}
int main()
{
int arr[]={5,3,9,6,2,4,7,1,8};
int size=sizeof(arr)/sizeof(arr[0]);
InsertSort(arr,size);
printArr(arr,size);
return 0;
}
直接插⼊排序的特性总结
- 元素集合越接近有序,直接插⼊排序算法的时间效率越⾼
- 时间复杂度:O(n2) 【最差情况:1+2+……+n-1,最好情况(O(n)):1+1+……+1】
- 空间复杂度:O(1)
2.1.2 希尔排序
希尔排序法⼜称缩⼩增量法。希尔排序法的基本思想是:先选定⼀个整数(通常是gap=n/3+1),把待排序⽂件所有记录分成各组,所有的距离相等的记录分在同⼀组内,并对每⼀组内的记录进⾏排序,然后gap=gap/3+1得到下⼀个整数,再将数组分成各组,进⾏插⼊排序,当gap=1时,就相当于直接插⼊排序。(gap为n,就划分为n组)
它是在直接插⼊排序算法的基础上进⾏改进⽽来的,综合来说它的效率肯定是要⾼于直接插⼊排序算法的。
希尔排序的特性
1.希尔排序是对直接插⼊排序的优化。
- 当 gap > 1 时都是预排序,⽬的是让数组更接近于有序。当 gap == 1 时,数组已经接近有序的了,这样就会很快。这样整体⽽⾔,可以达到优化的效果。

代码实现:
void ShellSort(int* arr, int n)
{
int gap = n;
while (gap > 1)
{
gap = gap / 3 + 1;
for (int i = 0; i < n - gap; i++)
{
int end = i;
int tmp = arr[end + gap];
while (end >= 0)
{
if (arr[end] > tmp)
{
arr[end + gap] = arr[end];
end -= gap;
}
else
{
break;
}
}
arr[end + gap] = tmp;
}
}
}
2.1.2.1 希尔排序的时间复杂度计算
希尔排序的时间复杂度估算:
外层循环: 外层循环的时间复杂度可以直接给出为:O(logn) 或者O(log3n) ,即O(logn)
内层循环:


gap取值有(以除3为例):n/3,n/9,n/27,… 2,1
• 当gap为n/3时,移动总数为: n/3∗(1 + 2) = n
• 当gap为n/9时,移动总数为: n/9*(1 + 2 + 3 + … + 8) = 4n
• 最后⼀趟,gap=1即直接插⼊排序,内层循环排序消耗为n
通过以上的分析,可以画出这样的曲线图:

因此,希尔排序在最初和最后的排序的次数都为n,即前⼀阶段排序次数是逐渐上升的状态,当到达某⼀顶点时,排序次数逐渐下降⾄n,⽽该顶点的计算暂时⽆法给出具体的计算过程
希尔排序时间复杂度不好计算,因为 gap 的取值很多,导致很难去计算,因此很多书中给出的希尔排序的时间复杂度都不固定。
《数据结构(C语⾔版)》—严蔚敏书中给出的时间复杂度为:

2.2 选择排序
选择排序的基本思想: 每⼀次从待排序的数据元素中选出最⼩(或最⼤)的⼀个元素,存放在序列的起始位置,直到全部待排序的数据元素排完。
2.2.1 直接选择排序
代码实现:
void SelectSort(int* arr, int n)
{
int begin = 0, end = n - 1;
while (begin < end)
{
int mini = begin,
maxi = begin;
for (int i = begin+1; i <= end; i++)
{
if (arr[i] > arr[maxi])
{
maxi = i;
}
if (arr[i] < arr[mini])
{
mini = i;
}
}
if (begin == maxi)
{
maxi = mini;
}
Swap(&arr[mini], &arr[begin]);
Swap(&arr[maxi], &arr[end]);
++begin;
--end;
}
}
直接选择排序的特性总结: 1. 直接选择排序思考⾮常好理解,但是效率不是很好,实际中很少使⽤
时间复杂度:O(N2)
空间复杂度:O(1)
2.2.2 堆排序
堆排序(Heapsort)是指利⽤堆积树(堆)这种数据结构所设计的⼀种排序算法,它是选择排序的⼀种。它是通过堆来进⾏选择数据。需要注意的是排升序要建⼤堆,排降序建⼩堆。
堆排序讲解链接
2.3 交换排序
交换排序基本思想: 所谓交换,就是根据序列中两个记录键值的⽐较结果来对换这两个记录在序列中的位置
交换排序的特点是:将键值较⼤的记录向序列的尾部移动,键值较⼩的记录向序列的前部移动
2.3.1 冒泡排序
前⾯在算法题中我们已经接触过冒泡排序的思路了,冒泡排序是⼀种最基础的交换排序。之所以叫做冒泡排序,因为每⼀个元素都可以像⼩⽓泡⼀样,根据⾃⾝⼤⼩⼀点⼀点向数组的⼀侧移动。
代码实现:
void BubbleSort(int* arr, int n)
{
int exchange = 0;
for (int i = 0; i < n-1; i++)
{
for (int j = 0; j<n-1-i ; j++)
{
if (arr[j] > arr[j + 1])
{
exchange = 1;
Swap(&arr[j], &arr[j + 1]);
}
}
if (exchange == 0)
{
break;
}
}
}
冒泡排序的特性总结
• 时间复杂度:O(N2)
• 空间复杂度:O(1)
2.3.2 快速排序
快速排序是Hoare于1962年提出的⼀种⼆叉树结构的交换排序⽅法,其基本思想为:任取待排序元素序列中的某元素作为基准值,按照该排序码将待排序集合分割成两⼦序列,左⼦序列中所有元素均⼩于基准值,右⼦序列中所有元素均⼤于基准值,然后最左右⼦序列重复该过程,直到所有元素都排列在相应位置上为⽌。
快速排序实现主框架:
void QuickSort(int* arr, int left, int right)
{
if (left >= right)
{
return;
}
QuickSort(arr, left, meet - 1);
QuickSort(arr, meet + 1, right);
}
如何找基准值,并把基准值放到指定的位置上?
主要有以下⼏种实现⽅式:
2.3.2.1 hoare版本(重要)
算法思路: 1)创建左右指针,确定基准值
2)right:从右向左找出⽐基准值⼩的数据,left:从左向右找出⽐基准值⼤的数据,左右指针数据交换,进⼊下次循环
问题1:为什么跳出循环后right位置的值⼀定不⼤于key? 当 left > right 时,即right⾛到left的左侧,⽽left扫描过的数据均不⼤于key,因此right此时指向的数据⼀定不⼤于key

问题2:为什么left和right指定的数据和key值相等时也要交换? 相等的值参与交换确实有⼀些额外消耗。但是实际还有各种复杂的场景,假设数组中的数据⼤量重复时, ⽆法进⾏有效的分割排序。比如下面这种情况

代码实现:
tips:递归的时间复杂度=单次递归的时间* 循环次数=nlogn
循环次数是二叉树的高度,满二叉树的结点个数n=2k-1,则k=log2n+1
int _QuickSort(int* arr, int left, int right)
{
int keyi = left;
left ++;
while (left <= right)
{
while (left <= right&&arr[right] > arr[keyi])
{
--right;
}
while (left <= right&&arr[left] < arr[keyi])
{
++left;
}
if(left <= right)
Swap(&arr[left++], &arr[right--]);
}
Swap(&arr[keyi], &arr[right]);
return right;
}
void QuickSort(int* arr, int left, int right)
{
if (left >= right)
{
return;
}
int keyi = _QuickSort(arr, left, right);
QuickSort(arr, left, keyi - 1);
QuickSort(arr, keyi + 1, right);
}
如果基准值找的不好/数组有序,时间复杂度为n^2。
2.3.2.2 挖坑法
思路: 创建左右指针。⾸先从右向左找出⽐基准⼩的数据,找到后⽴即放⼊左边坑中,当前位置变为新的"坑",然后从左向右找出⽐基准⼤的数据,找到后⽴即放⼊右边坑中,当前位置变为新的"坑",结 束循环后将最开始存储的分界值放⼊当前的"坑"中,返回当前"坑"下标(即分界值下标)

int _QuickSort(int* arr, int left, int right)
{
int hole = left;
int key = arr[hole];
while (left < right)
{
while (left < right && arr[right] > key)
{
--right;
}
arr[hole] = arr[right];
hole = right;
while (left < right && arr[left] < key)
{
++left;
}
arr[hole] = arr[left];
hole = left;
}
arr[hole] = key;
return hole;
}
2.3.2.3 lomuto前后指针(重要)
创建前后指针,从左往右找⽐基准值⼩的进⾏交换,使得⼩的都排在基准值的左边。

int _QuickSort(int* arr, int left, int right)
{
int prev = left, cur = left + 1;
int key = left;
while (cur <= right)
{
if (arr[cur] < arr[key] && ++prev != cur)
{
Swap(&arr[cur], &arr[prev]);
}
++cur;
}
Swap(&arr[key], &arr[prev]);
return prev;
}
快速排序特性总结: 1. 时间复杂度:O(nlogn) 2. 空间复杂度:O(logn)
2.3.2.4 ⾮递归版本(重要)
⾮递归版本的快速排序需要借助数据结构:栈
代码实现
void QuickSortNonR(int* arr, int left, int right)
{
ST st;
STInit(&st);
STPush(&st, right);
STPush(&st, left);
while (!STEmpty(&st))
{
int begin = STTop(&st);
STPop(&st);
int end = STTop(&st);
STPop(&st);
int keyi = begin;
int prev = begin;
int cur = begin + 1;
while (cur <= end)
{
if (arr[cur] < arr[keyi] && ++prev != cur)
Swap(&arr[prev], &arr[cur]);
++cur;
}
Swap(&arr[keyi], &arr[prev]);
keyi = prev;
if (keyi + 1 < end)
{
STPush(&st, end);
STPush(&st, keyi + 1);
}
if (begin < keyi-1)
{
STPush(&st, keyi-1);
STPush(&st, begin);
}
}
STDestroy(&st);
}
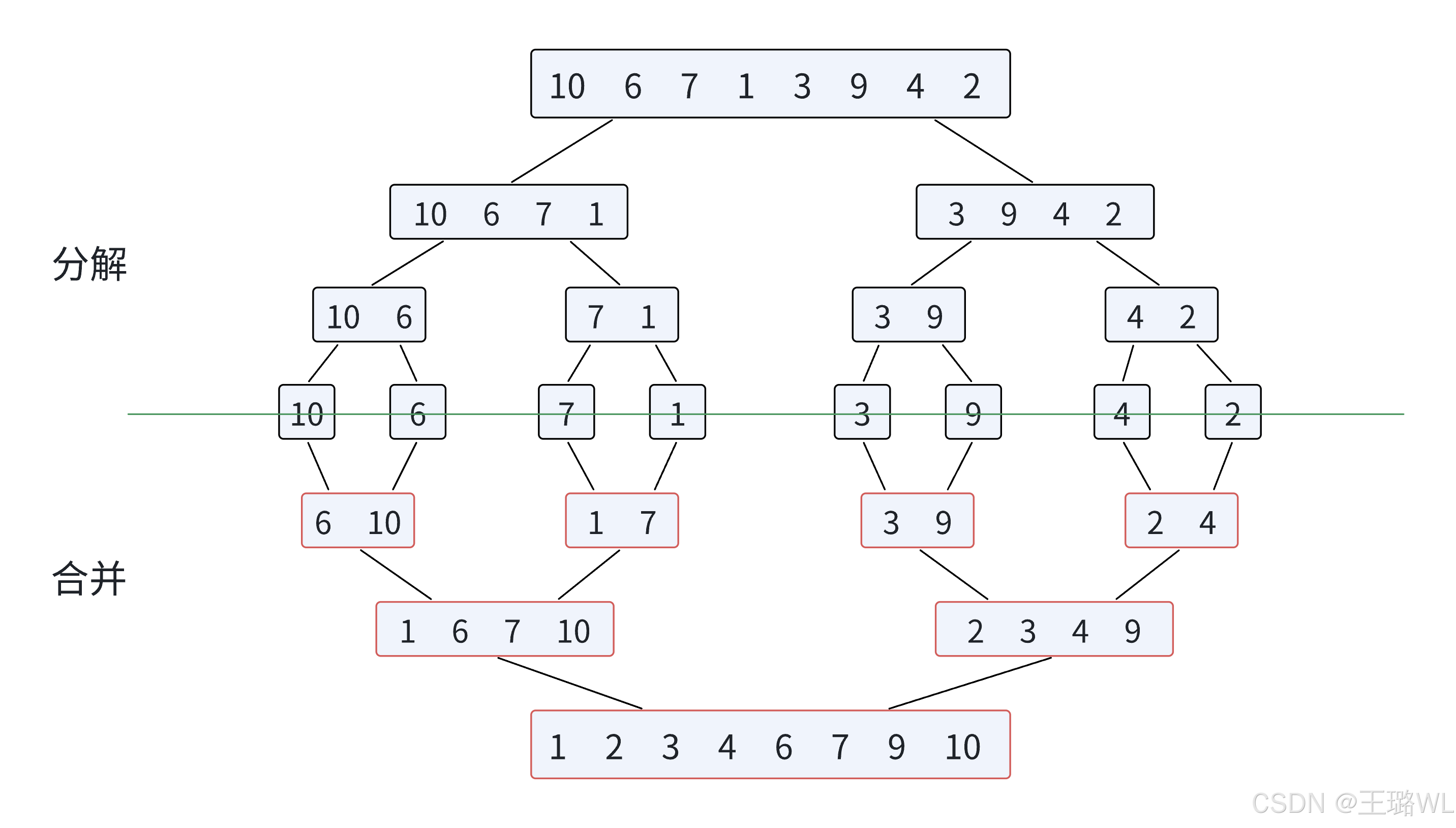
2.4 归并排序 (重要)
归并排序算法思想: 归并排序(MERGE-SORT)是建⽴在归并操作上的⼀种有效的排序算法,该算法是采⽤分治法(Divide andConquer)的⼀个⾮常典型的应⽤。将已有序的⼦序列合并,得到完全有序的序列;即先使每个⼦序列有序,再使⼦序列段间有序。若将两个有序表合并成⼀个有序表,称为⼆路归并。
归并递归排序核⼼步骤:

代码实现
void _MergeSort(int* arr, int left, int right, int* tmp)
{
if (left >= right)
{
return;
}
int mid = (right + left) / 2;
_MergeSort(arr, left, mid, tmp);
_MergeSort(arr, mid + 1, right, tmp);
int begin1 = left, end1 = mid;
int begin2 = mid + 1, end2 = right;
int index = begin1;
while (begin1 <= end1 && begin2 <= end2)
{
if (arr[begin1] < arr[begin2])
{
tmp[index++] = arr[begin1++];
}
else
{
tmp[index++] = arr[begin2++];
}
}
while (begin1 <= end1)
{
tmp[index++] = arr[begin1++];
}
while (begin2 <= end2)
{
tmp[index++] = arr[begin2++];
}
for (int i = left; i <= right; i++)
{
arr[i] = tmp[i];
}
}
void MergeSort(int* arr, int n)
{
int* tmp = new int[n];
_MergeSort(a, 0, n - 1, tmp);
delete[] tmp;
}
归并排序特性总结: 1. 时间复杂度:O(nlogn) 2. 空间复杂度:O(n)
2.5 测试代码:排序性能对⽐
void TestOP()
{
srand(time(0));
const int N = 100000;
int* a1 = (int*)malloc(sizeof(int)*N);
int* a2 = (int*)malloc(sizeof(int)*N);
int* a3 = (int*)malloc(sizeof(int)*N);
int* a4 = (int*)malloc(sizeof(int)*N);
int* a5 = (int*)malloc(sizeof(int)*N);
int* a6 = (int*)malloc(sizeof(int)*N);
int* a7 = (int*)malloc(sizeof(int)*N);
for (int i = 0; i < N; ++i)
{
a1[i] = rand();
a2[i] = a1[i];
a3[i] = a1[i];
a4[i] = a1[i];
a5[i] = a1[i];
a6[i] = a1[i];
a7[i] = a1[i];
}
int begin1 = clock();
InsertSort(a1, N);
int end1 = clock();
int begin2 = clock();
ShellSort(a2, N);
int end2 = clock();
int begin3 = clock();
SelectSort(a3, N);
int end3 = clock();
int begin4 = clock();
HeapSort(a4, N);
int end4 = clock();
int begin5 = clock();
QuickSort(a5, 0, N-1);
int end5 = clock();
int begin6 = clock();
MergeSort(a6, N);
int end6 = clock();
int begin7 = clock();
BubbleSort(a7, N);
int end7 = clock();
printf("InsertSort:%d\n", end1 - begin1);
printf("ShellSort:%d\n", end2 - begin2);
printf("SelectSort:%d\n", end3 - begin3);
printf("HeapSort:%d\n", end4 - begin4);
printf("QuickSort:%d\n", end5 - begin5);
printf("MergeSort:%d\n", end6 - begin6);
printf("BubbleSort:%d\n", end7 - begin7);
free(a1);
free(a2);
free(a3);
free(a4);
free(a5);
free(a6);
free(a7);
}
2.6 ⾮⽐较排序
2.6.1 计数排序
计数排序⼜称为鸽巢原理,是对哈希直接定址法的变形应⽤。
操作步骤: 1)统计相同元素出现次数
2)根据统计的结果将序列回收到原来的序列中代码实现


void CountSort(int* arr, int n)
{
int min = arr[0], max = arr[0];
for (int i = 1; i < n; i++)
{
if (arr[i] > max)
max = arr[i];
if (arr[i] < min)
min = arr[i];
}
int range = max - min + 1;
int* count = (int*)malloc(sizeof(int) * range);
if (count == NULL)
{
perror("malloc fail");
exit(1);
}
memset(count, 0, sizeof(int) * range);
for (int i = 0; i < n; i++)
{
count[arr[i] - min]++;
}
int index = 0;
for (int i = 0; i < range; i++)
{
while (count[i]--)
{
arr[index++] = i + min;
}
}
free(count);
}
计数排序的特性: 计数排序在数据范围集中时,效率很⾼,但是适⽤范围及场景有限。
时间复杂度:O(n + range)
空间复杂度:O(range)
稳定性:稳定
3.排序算法复杂度及稳定性分析
稳定性:假定在待排序的记录序列中,存在多个具有相同的关键字的记录,若经过排序,这些记录的 相对次序保持不变,即在原序列中,r[i]=r[j],且r[i]在r[j]之前,⽽在排序后的序列中,r[i]仍在r[j]之前,则称这种排序算法是稳定的;否则称为不稳定的。

四种不稳定排序举例



本节全部代码汇总
#include"Sort.h"
#include"Stack.h"
void InsertSort(int* arr, int n)
{
for (int i = 0; i < n - 1; i++)
{
int end = i;
int tmp = arr[end + 1];
while (end >= 0)
{
if (arr[end] > tmp)
{
arr[end + 1] = arr[end];
end--;
}
else
{
break;
}
}
arr[end + 1] = tmp;
}
}
void ShellSort(int* arr, int n)
{
int gap = n;
while (gap > 1)
{
gap = gap / 3 + 1;
for (int i = 0; i < n - gap; i++)
{
int end = i;
int tmp = arr[end + gap];
while (end >= 0)
{
if (arr[end] > tmp)
{
arr[end + gap] = arr[end];
end -= gap;
}
else
{
break;
}
}
arr[end + gap] = tmp;
}
}
}
void Swap(int* x, int* y)
{
int tmp = *x;
*x = *y;
*y = tmp;
}
void AdjustDown(int* arr, int parent, int n)
{
int child = parent * 2 + 1;
while (child < n)
{
if (child + 1 < n && arr[child] < arr[child + 1])
{
child++;
}
if (arr[child] > arr[parent])
{
Swap(&arr[child], &arr[parent]);
parent = child;
child = parent * 2 + 1;
}
else {
break;
}
}
}
void HeapSort(int* arr, int n)
{
for (int i = (n - 1 - 1) / 2; i >= 0; i--)
{
AdjustDown(arr, i, n);
}
int end = n - 1;
while (end > 0)
{
Swap(&arr[0], &arr[end]);
AdjustDown(arr, 0, end);
end--;
}
}
void SelectSort(int* arr, int n)
{
int begin = 0, end = n - 1;
while (begin < end)
{
int mini = begin;
int maxi = begin;
for (int i = begin+1; i <= end; i++)
{
if (arr[i] > arr[maxi])
{
maxi = i;
}
if (arr[i] < arr[mini])
{
mini = i;
}
}
if (begin == maxi)
{
maxi = mini;
}
Swap(&arr[mini], &arr[begin]);
Swap(&arr[maxi], &arr[end]);
++begin;
--end;
}
}
void BubbleSort(int* arr, int n)
{
int exchange = 0;
for (int i = 0; i < n-1; i++)
{
for (int j = 0; j < n - i - 1; j++)
{
if(arr[j]>arr[j+1])
{
exchange = 1;
Swap(&arr[j], &arr[j + 1]);
}
}
if (exchange == 0)
break;
}
}
int _QuickSort1(int* arr, int left, int right)
{
int keyi = left;
left++;
while (left <= right)
{
while (left <= right && arr[right] > arr[keyi])
{
--right;
}
while (left <= right && arr[left] < arr[keyi])
{
++left;
}
if (left <= right)
Swap(&arr[left++], &arr[right--]);
}
Swap(&arr[keyi], &arr[right]);
return right;
}
int _QuickSort2(int* arr, int left, int right)
{
int hole = left;
int key = arr[hole];
while (left < right)
{
while (left < right && arr[right] > key)
{
--right;
}
arr[hole] = arr[right];
hole = right;
while (left < right && arr[left] < key)
{
++left;
}
arr[hole] = arr[left];
hole = left;
}
arr[hole] = key;
return hole;
}
int _QuickSort(int* arr, int left, int right)
{
int prev = left, cur = left + 1;
int key = left;
while (cur <= right)
{
if (arr[cur] < arr[key] && ++prev != cur)
{
Swap(&arr[cur], &arr[prev]);
}
++cur;
}
Swap(&arr[key], &arr[prev]);
return prev;
}
void QuickSort(int* arr, int left, int right)
{
if (left >= right)
{
return;
}
int keyi = _QuickSort(arr, left, right);
QuickSort(arr, left, keyi - 1);
QuickSort(arr, keyi + 1, right);
}
void QuickSortNonR(int* arr, int left, int right)
{
ST st;
STInit(&st);
STPush(&st, right);
STPush(&st, left);
while (!STEmpty(&st))
{
int begin = STTop(&st);
STPop(&st);
int end = STTop(&st);
STPop(&st);
int keyi = begin;
int prev = begin;
int cur = begin + 1;
while (cur <= end)
{
if (arr[cur] < arr[keyi] && ++prev != cur)
Swap(&arr[prev], &arr[cur]);
++cur;
}
Swap(&arr[keyi], &arr[prev]);
keyi = prev;
if (keyi + 1 < end)
{
STPush(&st, end);
STPush(&st, keyi + 1);
}
if (begin < keyi - 1)
{
STPush(&st, keyi - 1);
STPush(&st, begin);
}
}
STDestroy(&st);
}
void _MergeSort(int* arr, int left, int right, int* tmp)
{
if (left >= right)
{
return;
}
int mid = (right + left) / 2;
_MergeSort(arr, left, mid, tmp);
_MergeSort(arr, mid + 1, right, tmp);
int begin1 = left, end1 = mid;
int begin2 = mid + 1, end2 = right;
int index = begin1;
while (begin1 <= end1 && begin2 <= end2)
{
if (arr[begin1] < arr[begin2])
{
tmp[index++] = arr[begin1++];
}
else
{
tmp[index++] = arr[begin2++];
}
}
while (begin1 <= end1)
{
tmp[index++] = arr[begin1++];
}
while (begin2 <= end2)
{
tmp[index++] = arr[begin2++];
}
for (int i = left; i <= right; i++)
{
arr[i] = tmp[i];
}
}
void MergeSort(int* arr, int n)
{
int* tmp = (int*)malloc(n*sizeof(int));
_MergeSort(arr, 0, n - 1, tmp);
free(tmp);
}
void CountSort(int* arr, int n)
{
int min = arr[0], max = arr[0];
for (int i = 1; i < n; i++)
{
if (arr[i] > max)
max = arr[i];
if (arr[i] < min)
min = arr[i];
}
int range = max - min + 1;
int* count = (int*)malloc(sizeof(int) * range);
if (count == NULL)
{
perror("malloc fail");
exit(1);
}
memset(count, 0, sizeof(int) * range);
for (int i = 0; i < n; i++)
{
count[arr[i] - min]++;
}
int index = 0;
for (int i = 0; i < range; i++)
{
while (count[i]--)
{
arr[index++] = i + min;
}
}
}
#include"Sort.h"
void printArr(int* arr, int n)
{
for (int i = 0; i < n; i++)
{
printf("%d ", arr[i]);
}
printf("\n");
}
void test01()
{
int a[] = { 6,1,2,7,9,3 };
int n = sizeof(a) / sizeof(a[0]);
printf("排序之前:");
printArr(a, n);
CountSort(a, n);
printf("排序之后:");
printArr(a, n);
}
void TestOP()
{
srand(time(0));
const int N = 100000;
int* a1 = (int*)malloc(sizeof(int) * N);
int* a2 = (int*)malloc(sizeof(int) * N);
int* a3 = (int*)malloc(sizeof(int) * N);
int* a4 = (int*)malloc(sizeof(int) * N);
int* a5 = (int*)malloc(sizeof(int) * N);
int* a6 = (int*)malloc(sizeof(int) * N);
int* a7 = (int*)malloc(sizeof(int) * N);
for (int i = 0; i < N; ++i)
{
a1[i] = rand();
a2[i] = a1[i];
a3[i] = a1[i];
a4[i] = a1[i];
a5[i] = a1[i];
a6[i] = a1[i];
a7[i] = a1[i];
}
int begin1 = clock();
InsertSort(a1, N);
int end1 = clock();
int begin2 = clock();
ShellSort(a2, N);
int end2 = clock();
int begin3 = clock();
SelectSort(a3, N);
int end3 = clock();
int begin4 = clock();
HeapSort(a4, N);
int end4 = clock();
int begin5 = clock();
QuickSort(a5, 0, N - 1);
int end5 = clock();
int begin6 = clock();
MergeSort(a6, N);
int end6 = clock();
int begin7 = clock();
BubbleSort(a7, N);
int end7 = clock();
printf("InsertSort:%d\n", end1 - begin1);
printf("ShellSort:%d\n", end2 - begin2);
printf("SelectSort:%d\n", end3 - begin3);
printf("HeapSort:%d\n", end4 - begin4);
printf("QuickSort:%d\n", end5 - begin5);
printf("MergeSort:%d\n", end6 - begin6);
printf("BubbleSort:%d\n", end7 - begin7);
free(a1);
free(a2);
free(a3);
free(a4);
free(a5);
free(a6);
free(a7);
}
int main()
{
test01();
return 0;
}
#pragma once
#include<stdio.h>
#include<memory.h>
#include<stdlib.h>
void InsertSort(int* arr, int n);
void ShellSort(int* arr, int n);
void SelectSort(int* arr, int n);
void HeapSort(int* arr, int n);
void BubbleSort(int* arr, int n);
void QuickSort(int* arr, int left, int right);
void QuickSortNonR(int* arr, int left, int right);
void MergeSort(int* arr, int n);
void CountSort(int* arr, int n);
#pragma once
#include<stdio.h>
#include<assert.h>
#include<stdbool.h>
#include<stdlib.h>
typedef int STDataType;
typedef struct Stack
{
STDataType* arr;
int top;
int capacity;
}ST;
void STInit(ST* ps);
void STDestroy(ST* ps);
void STPush(ST* ps, STDataType x);
void STPop(ST* ps);
STDataType STTop(ST* ps);
int STSize(ST* ps);
bool STEmpty(ST* ps);
#include"Stack.h"
void STInit(ST* ps)
{
ps->arr = NULL;
ps->top = ps->capacity = 0;
}
void STDestroy(ST* ps)
{
if (ps->arr)
free(ps->arr);
ps->arr = NULL;
ps->top = ps->capacity = 0;
}
void STPush(ST* ps, STDataType x)
{
assert(ps);
if (ps->top == ps->capacity)
{
int newCapacity = ps->capacity == 0 ? 4 : 2 * ps->capacity;
STDataType* tmp = (STDataType*)realloc(ps->arr, newCapacity * sizeof(STDataType));
if (tmp == NULL)
{
perror("realloc");
exit(1);
}
ps->arr = tmp;
ps->capacity = newCapacity;
}
ps->arr[ps->top++] = x;
}
void STPop(ST* ps)
{
assert(!STEmpty(ps));
ps->top--;
}
STDataType STTop(ST* ps)
{
assert(!STEmpty(ps));
return ps->arr[ps->top - 1];
}
int STSize(ST* ps)
{
assert(ps);
return ps->top;
}
bool STEmpty(ST* ps)
{
assert(ps);
return ps->top == 0;
}
转自https://blog.csdn.net/2502_91192831/article/details/157568877
该文章在 2026/3/6 10:22:45 编辑过